网站首页
赢乐lV概况
领导简介
赢乐lV概况
党建园地
教科研动态
区校采风
教育新闻
学习专栏
网站首页
赢乐lV概况
领导简介
赢乐lV概况
党建园地
教科研动态
区校采风
教育新闻
学习专栏
当前位置:
网站首页
>
通知公告
>
正文
网站首页
教育新闻
通知公告
财务信息公示
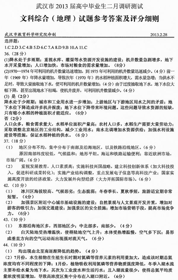
2013年2月高三地理调考答案
来源:转载
发布时间:2013/03/01 12:19:53
作者:中学教研室
点击:
上一条:
2013年2月高三历史调考答案
下一条:
2013年2月高三物理调考答案