网站首页
赢乐lV概况
领导简介
赢乐lV概况
党建园地
教科研动态
区校采风
教育新闻
学习专栏
网站首页
赢乐lV概况
领导简介
赢乐lV概况
党建园地
教科研动态
区校采风
教育新闻
学习专栏
当前位置:
网站首页
>
通知公告
>
正文
网站首页
教育新闻
通知公告
财务信息公示
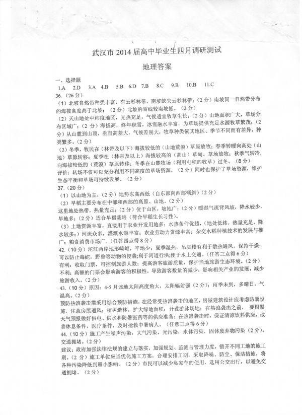
武汉市2014年高三四月调考地理答案
来源:原创
发布时间:2014/04/18 11:43:11
作者:综合业务处
点击:
上一条:
武汉市2014年高三四月调考历史答案
下一条:
武汉市2014年高三四月调考数学答案